针对现有联邦学习通信开销大、模型收敛慢的难题,提出了一种全新的联邦学习优化算法(FedQClip)。FedQClip首先通过系统分析量化和梯度剪裁技术协同机理,建立了基于两者相结合的联邦学习优化模型,在保证模型收敛性的基础上有效降低了每轮通信的数据量;其次,从理论角度证明了在非独立同分布(Non-IID)数据场景下,FedQClip可达到与传统SGD方法相当的收敛速率,并有效解决Non-IID数据对模型优化的干扰;此外,还进一步界定了本地更新轮数的约束条件,给出了实现快速收敛的最优轮数范围,为联邦学习中本地更新的设计提供了理论依据。在多个数据集(如MNIST、CIFAR10、Tiny-ImageNet)和多种模型架构(如ResNet、MobileNet)上的实验结果表明,FedQClip可提高通信效率3倍以上,且显著加快模型收敛速度。

论文“FedQClip: Accelerating Federated Learning via Quantized Clipped SGD”被计算机体系结构领域国际权威期刊IEEE Transactions on Computers录用并正式发表( Volume: 74, Issue: 2, February 2025)。《IEEE Transactions on Computers》是计算机体系结构/并行与分布计算/存储系统领域国际权威期刊之一,被中国计算机学会(CCF)推荐为A类国际期刊。论文DOI:10.1109/TC.2024.3477972。
我院屈志昊副教授为论文的第一作者、博士生贾柠晖为第二作者,南京大学叶保留教授为该论文的通讯作者,其他作者包括我院胡世红副教授以及香港科技大学郭嵩教授。
此外,联邦学习通信优化综述“A Comprehensive Survey on Communication-Efficient Federated Learning in Mobile Edge Environments”在国际权威期刊《IEEE Communications Surveys & Tutorials》上正式发表 ( Volume: 27, Issue: 6, December 2025),论文DOI:10.1109/COMST.2025.3535957。
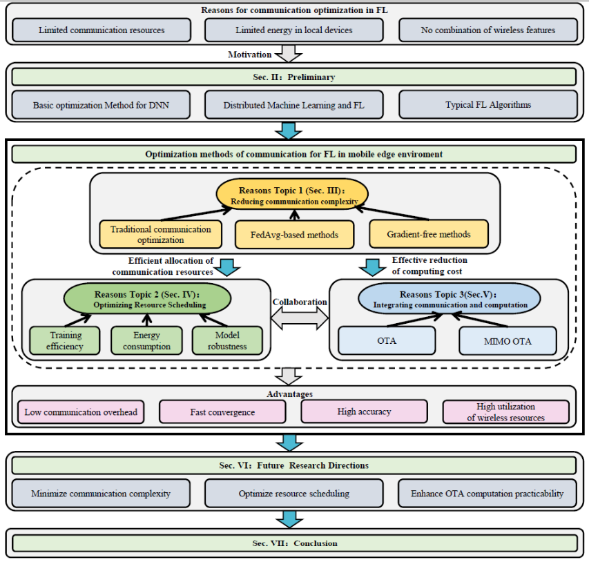
论文系统综述了移动边缘环境中联邦学习的通信效率提升方法,聚焦于通过降低通信复杂度、优化资源调度及利用空中计算三大方向来减少通信开销。同时,从收敛性与数据异构性视角分析如何优化算法性能以减少通信轮次,对未来研究进行了展望。

《IEEE Communications Surveys & Tutorials》是通信领域最具权威性的综述性期刊,最新影响因子46.7,在IEEE旗下所有155个SCI期刊中排名第一。我院2021级博士研究生贾柠晖为该综述论文的第一作者,我院屈志昊副教授与南京大学叶保留教授为该论文的通讯作者。其他作者包括无码动漫 王严严副教授、无码动漫 胡世红副教授以及香港科技大学郭嵩教授。